产品列表
数据存储
生活家居
3C配件
固态硬盘
M.2 NVMe SSD
M.2 SATA SSD
mSATA SSD
2.5寸SATA SSD
移动硬盘
磁吸移动硬盘
桌面移动硬盘
其他移动硬盘
内存条
U-DIMM DDR4内存条
U-DIMM DDR5内存条
SO-DIMM DDR4内存条
SO-DIMM DDR5内存条
网络附加存储 NAS
个人私有云
企业私有云
家庭私有云
团队私有云
U盘/闪存卡
U盘
TF卡
SD卡
混合存储
混合存储
DAS
DAS
智能主机
笔记本电脑
迷你主机
插排
便携口袋插排
桌面美学插排
智能充电
可充电锂电池
充电宝
充电器
车载充电器
电源收纳盒
按摩仪
按摩捶
眼部按摩仪
头部按摩仪
支架
手机/平板支架
笔记本支架
自拍杆
自拍杆
硬盘盒
M.2/mSATA硬盘盒
2.5寸硬盘盒
3.5寸硬盘盒
易驱线
硬盘座
单盘位硬盘座
SATA拷贝硬盘座
M.2拷贝硬盘座
多盘位硬盘座(无拷贝)
HUB/扩展坞
HUB/扩展坞
读卡器
线材
雷电数据线
USB4数据线
USB3.2 20Gbps雷速线
USB3.2 10Gbps雷速线
USB3.2 5Gbps雷速线
USB2.0数据线
其他线材
其他配件
转接架/转接卡/转接盒
存储收纳箱/收纳盒/收纳包
SSD散热片
其他配件
闪存
电力
AI PC
NAS
产品体验
软件下载
帮助中心
意见反馈
客户合作
技术支持
产品指南
联系我们
防伪查询
关于我们
品牌故事
品牌里程
品牌动态
加盟合作
经销代理代工
市场推广合作
×
China - Simplified Chinese
USA - English
×
搜索记录
热销产品
PS5 M.2 NVMe 2280 固态硬盘
M.2 NVMe 2280 固态硬盘
CZ系列20Gbps磁吸移动固态硬盘
首页
数据存储
U盘
ORICO U盘
型号
ORICO-EB05
产品尺寸
57mm*14mm*12mm
产品颜色
银
产品材质
锌合金+塑胶
读取速度
150MB/s
写入速度
70MB/s
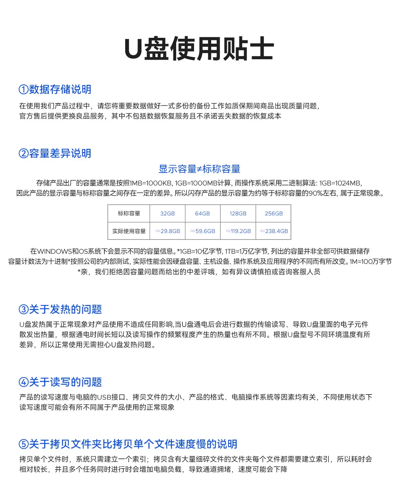
容量
32GB/64GB/128GB/256GB
质保
3年
支持操作系统
Windows, Mac OS , Linux , Android ,iPadOS
产品详情
×
发送查询
*
姓名
*
公司/组织
*
电子邮箱
*
电话号码
*
国家
请选择所属国家
Afghanistan
Albania
Algeria
American Samoa
Andorra
Angola
Anguilla
Antigua and Barbuda
Argentina
Armenia
Aruba
Australia
Austria
Azerbaijan
Azores
Bahamas
Bahrain
Bangladesh
Barbados
Belarus
Belgium
Belize
Benin
Bermuda
Bhutan
Bolivia
Bosnia and Herzegovina
Botswana
Brazil
Brunei
Bulgaria
Burkina Faso
Burundi
Cambodia
Cameroon
Canada
Canarias
Cape Verde
Cayman
Central African Republic
Chad
Chile
China
Colombia
Comoros
Congo (Congo-Kinshasa)
Congo
Cook Islands
Costa Rica
Cote D'Ivoire
Croatia
Cuba
Cyprus
Czech
Denmark
Djibouti
Dominica
Dominican
Ecuador
Egypt
El Salvador
Equatorial Guinea
Eritrea
Estonia
Ethiopia
Fiji
Finland
France
French Guiana
French Polynesia
Gabon
Gambia
Georgia
Germany
Ghana
Greece
Greenland
Grenada
Guadeloupe
Guam
Guatemala
Guinea
Guinea-Bissau
Guyana
Haiti
Honduras
Hungary
Iceland
India
Indonesia
Iran
Iraq
Ireland
Israel
Italy
Jamaica
Japan
Jordan
Kazakhstan
Kenya
Kiribati
Korea (North)
Korea (South)
Kuwait
Kyrgyzstan
Laos
Latvia
Lebanon
Lesotho
Liberia
Libya
Liechtenstein
Lithuania
Luxembourg
Macedonia
Madagascar
Madeira
Malawi
Malaysia
Maldives
Mali
Malta
Marshall Islands
Martinique
Mauritania
Mauritius
Mexico
Micronesia
Moldova
Monaco
Mongolia
Montserrat
Morocco
Mozambique
Myanmar
Namibia
Nauru
Nepal
Netherlands Antilles
Netherlands
New Caledonia
New Zealand
Nicaragua
Niger
Niue
Northern Mariana
Norway
Oman
Pakistan
Palau
Palestine
Panama
Papua New Guinea
Paraguay
Peru
Philippines
Pitcairn Islands
Poland
Portugal
Puerto Rico
Qatar
Reunion
Romania
Russian Federation
Rwanda
Saint Helena
Saint Kitts-Nevis
Saint Lucia
Saint Vincent and the Grenadines
Samoa
San Marino
Sao Tome and Principe
Saudi Arabia
Senegal
Serbia
Seychelles
Sierra Leone
Singapore
Slovakia
Slovenia
Solomon Islands
Somalia
South Africa
Spain
Sri Lanka
Sudan
Suriname
Swaziland
Sweden
Switzerland
Syria
Tajikistan
Tanzania
Thailand
The British Virgin Islands
The United States Virgin Islands
Timor-Leste
Togo
Tokelau
Tonga
Trinidad and Tobago
Tunisia
Turkey
Turkmenistan
Turks and Caicos Islands
Tuvalu
Uganda
Ukraine
United Arab Emirates
United Kingdom
United States
Uruguay
Uzbekistan
Vanuatu
Vatican City
Venezuela
Vietnam
Wallis and Futuna
Western Sahara
Yemen
Zambia
Zimbabwe
*
行业
*
询问内容
提交
X
返回顶部